How to Treat Traumatic Injuries
Learn How EMTs & Paramedics Identify, Treat, and Care for Patients with Traumatic Injuries

Despite advances in hospital and pre-hospital care over the last 50 years, trauma remains a leading cause of death. In the United States, trauma accounts for over 150,000 deaths and over 3 million non-fatal injuries per year, according to the American Association for the Surgery of Trauma. In fact, trauma is the number one cause of death for individuals under 45 years of age.
This post discusses pre-hospital treatment for traumatic injuries, one of the most common emergency calls for EMTs and paramedics.
(Click here our list of the most common EMS Emergencies for EMTs and Paramedics).
EMS providers play a pivotal role in the treatment of trauma through assessment, treatment, and transport of patients to their nearest trauma-care facility. EMTs and paramedics save lives each day by responding to countless motor vehicle crashes and other traumatic injuries. Their rescue efforts have a significant impact on the health outcomes for trauma victims. Evidence shows that seriously injured trauma victims have a 25% better chance of survival if they are immediately taken to a trauma center.
Trauma Definition
What is a Traumatic Injury?
Traumatic injury is a sudden and severe injury caused by a physical force; examples include car accidents, falls, drowning, gunshot wounds, burns, stabbings, or other physical threats.
Major trauma is any injury that can cause prolonged disability or death. Blunt trauma occurs when a body part is damaged, either by impact, injury, or physical attack.
Blunt trauma occurs when a body part is damaged, either by impact, injury or physical attack.
Penetrating trauma occurs when an object pierces the skin and enters the body, creating an open wound.
Traumatic injuries may also cause systemic shock or “shock trauma” which may require immediate resuscitation and intervention.
Trauma Injury Symptoms

Traumatic injury is a serious and life-threatening injury. It can impact many parts of the body. The signs of traumatic injury can vary depending on the part of the body or region that’s impacted.
In general, however, symptoms of trauma resemble those of any major injury, which include profuse bleeding, bruising, bone fractures, mutilation, dismemberment, burns, and extreme pain.
Many of the less obvious signs and symptoms are associated with traumatic brain injury which are listed below. Diagnosing trauma may, at times, prove challenging, as signs of traumatic brain injury can appear immediately after the traumatic event or weeks later.
Signs of traumatic injury may include any of the following symptoms:
- Blurred vision, ringing in ears, bad taste, inability to smell
- Clear fluids draining from the nose or ears
- Convulsions or seizures
- Difficulty sleeping
- Dilation of one or both pupils of the eyes
- Dizziness or loss of balance
- Fatigue or drowsiness
- Feeling depressed or anxious
- Headache
- Inability to awaken from sleep
- Loss of consciousness (for a few seconds to a few minutes) (for any amount of time)
- Memory or concentration problems
- Mood changes or mood swings
- Nausea of vomiting
- No loss of consciousness but a state of confusion or disorientation
- Numbness in fingers and toes
- Problems with speech
- Sensitivity to light or sound
- Sleeping more than usual
- Slurred speech
When to Call 911 for a Suspected Trauma Injury
if you ever encounter some of the symptoms described above, you should call 911 immediately. Even if the symptoms seem mild or moderate, it could still be a very serious injury that requires an accurate diagnosis or immediate medical attention.
How to Treat Traumatic Injury
Treatment of a traumatic injury, prior to the arrival of EMS providers, depends on the type of injury, e.g., car accidents, fall, drowning, gunshots, burn, stabbing, etc.
Based on the situation, you should apply the appropriate first aid to treat the physical symptoms of that particular injury or injuries. For example, it they’re bleeding you’ll want to apply pressure to the wound to slow their bleeding. In the event of a car accident, or if there’s a chance the victim may have experienced a neck or back injury, you should avoid moving them at all costs unless they’re at risk of suffering a greater injury. In these situations, you should just remain close to them and offer comfort and emotional support.
In all cases of traumatic injury, however, the priority is to call 911. When you speak with an emergency dispatcher, they will likely ask you multiple questions about the nature of the injury and may provide you additional steps to follow so that you can help the trauma victim until EMTs or paramedics arrive.
If you saw someone sustain an injury or arrived immediately after an injury, you may be able to provide EMS providers with critical information needed for their assessment and treatment.
In the event of a traumatic brain injury, answers to the following questions can be of tremendous benefit to EMS providers when they arrive on the scene:
- How did the injury occur?
- Did the person lose consciousness? For how long?
- Have there been any changes in the patient’s alertness, speaking, or coordination?
- What other signs of injury have you encountered?
- Where parts of the body suffered the injury?
- In the event of a head injury, where was the impact?
- Can you provide any information about the force of the injury? In a car accident, for example, how fast was the car going, how far was the fall, how long ago did it happen?

Treatment Overview for Traumatic Injury
Many traumatic injuries can be treated in hospital emergency departments. More severe traumatic injuries may be triaged by EMS providers (EMTs and paramedics) as a Trauma Alert. A Level One Trauma Alert is based on a rapid physical assessment of the victim’s immediate medical needs. Based on trauma alert criteria, first responders deliver the patient to the most appropriate hospital.
How Do EMTs & Paramedics Treat Trauma
For all clinical emergencies, the first step is rapid and systematic assessment of the patient. For this assessment, most EMS providers will use the ABCDE approach.
The ABCDE (Airway, Breathing, Circulation, Disability, Exposure) approach is applicable in all clinical emergencies for immediate assessment and treatment. It can be used in the street with or without any equipment. It can also be used in a more advanced form where emergency medical services are available, including emergency rooms, hospitals or intensive care units.
Treatment Guidelines & Resources for Medical First Responders
National Model EMS Clinical Guidelines
Treatment guidelines for trauma can be found on page 184 of the National Model EMS Clinical Guidelines by the National Association of State EMT Officials (NASEMSO). These guidelines are maintained by NASEMSO to facilitate the creation of state and local EMS system clinical guidelines, protocols and operating procedures. These guidelines are either evidence-based or consensus-based and have been formatted for use by field EMS professionals.
Trauma can occur anywhere on the body in a variety of forms, each requiring different emergency treatment. Some of the common types of adult trauma covered by NASEMSO include:
- Blast Injuries
- Burns
- Crush Injury
- Extremity Trauma / External Hemorrhage Management
- Facial / Dental Trauma
- Head Injury
- High Threat Considerations / Active Shooter Scenario
- Spinal Care
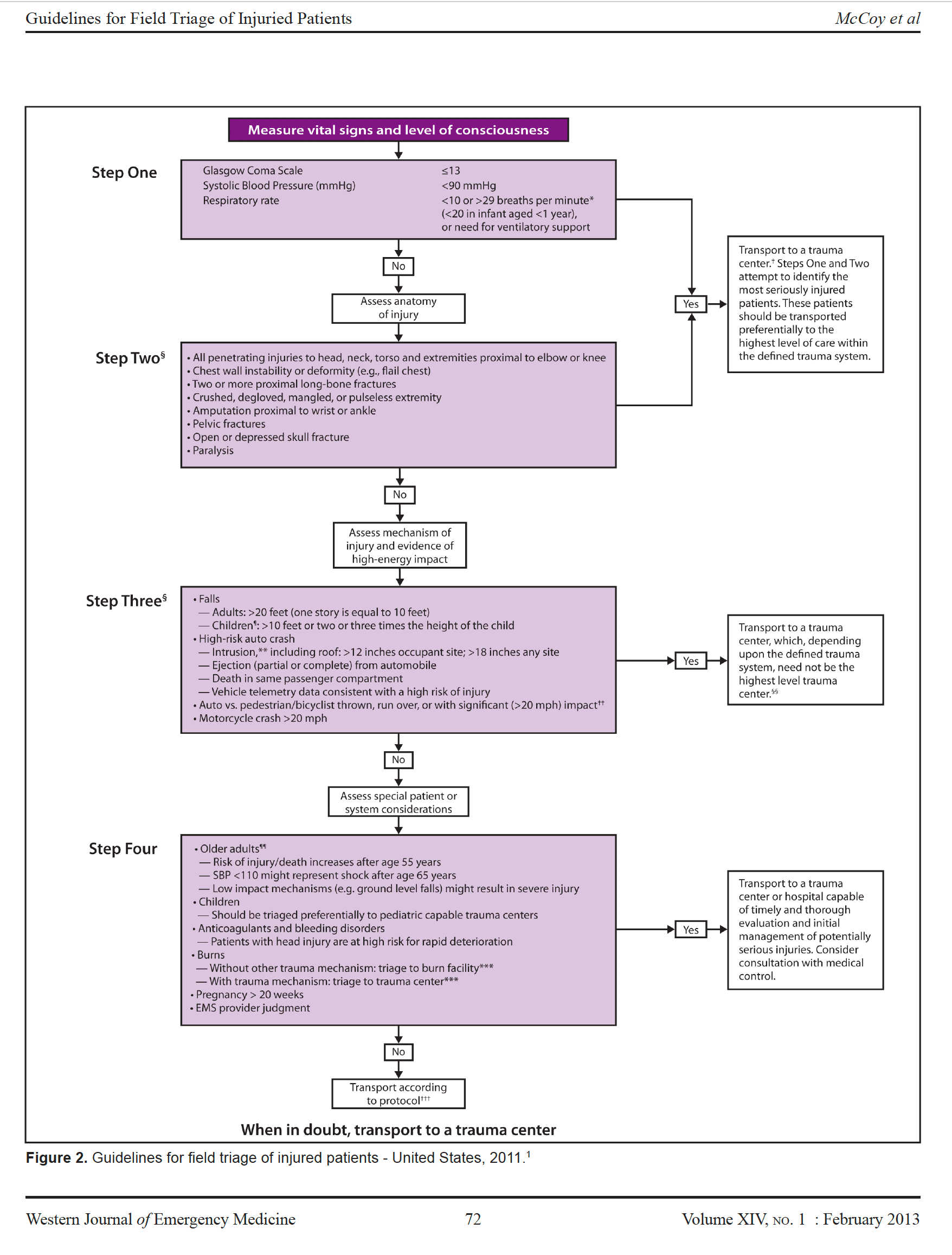
EMS providers should reference the CDC Field Triage Guidelines for decisions regarding transport destination for injured patients.
CDC Field Triage Guidelines for Injured Patients

The Centers for Disease Control (CDC) field triage guidelines are not intended for mass casualty or disaster triage. They are instead designed for use with individual injured patients injured in the U.S. through motor-vehicle crashes, falls, penetrating injuries, and other injury mechanisms. Below is a flowchart for triaging patients with traumatic injuries based on these guidelines.
EMT Training for Trauma Injuries

At Unitek EMT, we prepare students for trauma calls with realistic simulations and an efficient EMS curriculum. We teach students the signs, symptoms, assessments, and treatments based on the Mechanism of Injury (MOI). The MOI gives EMT and Paramedics an idea of what internal and external injuries to expect on the way to the call.
Our EMT courses teach students about the different levels and specialties of hospitals and how to choose the best place depending on the injury.
For example:
- Burn trauma patients should be transported to a Burn Center.
- A family involved in a serious car accident, should be transported to a Level 1 Trauma center that treats both adults and children, so the family can stay together.
- Pediatric patients with injury should be brought to a pediatric trauma center.
- A pregnant patient with traumatic injuries, should be delivered to a trauma center that specializes in obstetrics.
- Patients with head Injuries require a hospital that specializes in neurology.
One of the most important elements of our training process, and perhaps the best way to prepare students for real-life trauma calls, are simulated scenarios. We assign 3 or 4 students to a team. That team is then dispatched to a call at a random time, so they don’t know when they’ll receive a call. The call they respond to is designed as a real scene. The scene is set with actors who are injured, blood, people screaming, props, etc. As a team, they must run the emergency call as if it’s real. Students say they feel way more confident after experiencing the real-world simulations.
About Unitek EMT
Unitek EMT is the premier EMT school in Arizona. Our mission is simple: training the next wave of EMT professionals. We offer a variety of training options to fit your needs, including an accelerated EMT crash course, to get you mission-ready and certified fast. Unitek EMT instructors are experienced leaders in their fields, and our real-world training scenarios are ideal for aspiring EMT professionals.
